Overview
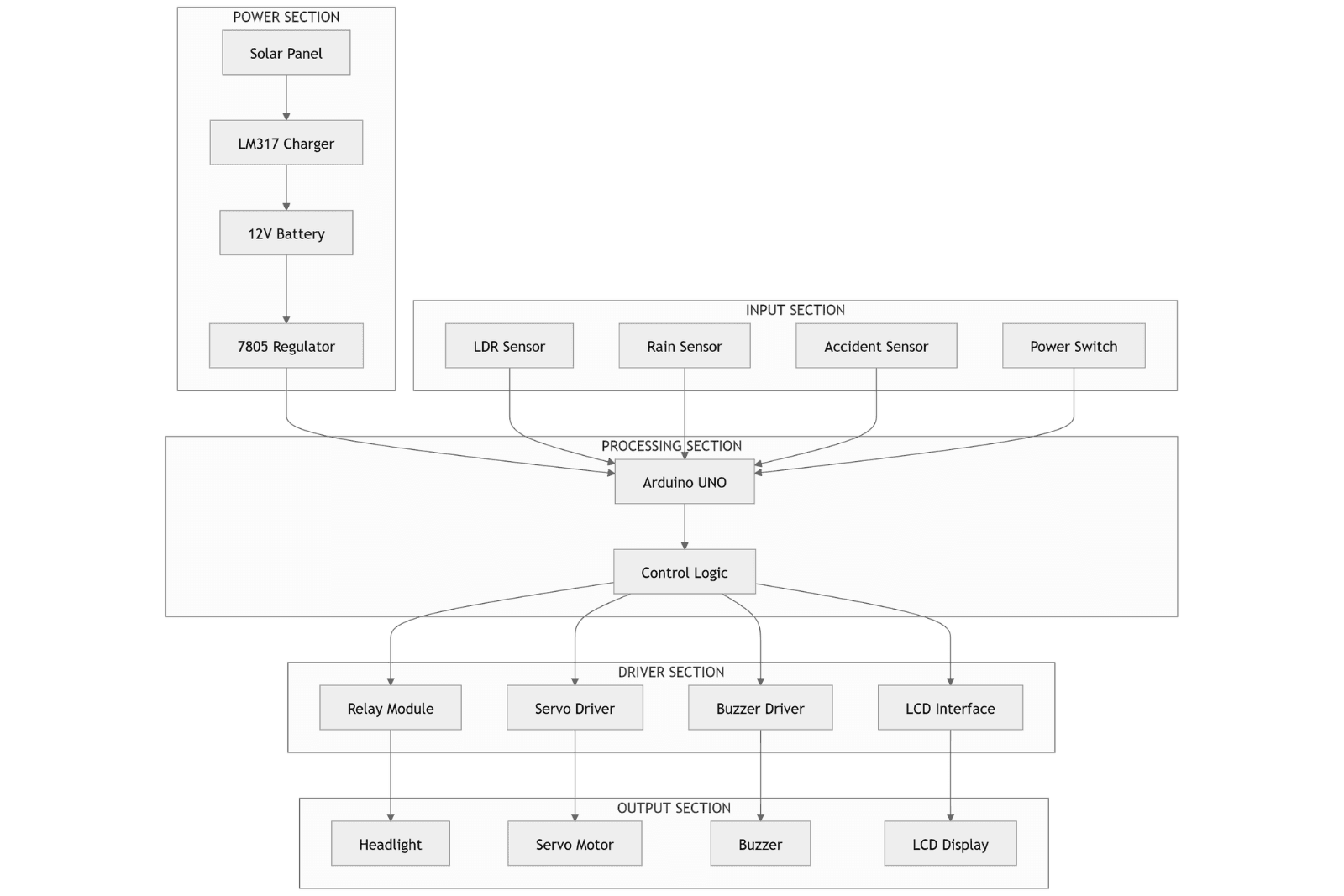
The Smart Vehicle Safety System Arduino Project is a practical demonstration model designed to show how modern vehicles can improve safety using automation. This project automatically controls vehicle headlights using light sensing, activates a wiper system when rain is detected, and triggers an accident alert warning system when impact is sensed. The system also demonstrates solar charging integration to show how renewable energy can support vehicle electronics 🌞.
This Arduino vehicle safety project helps students understand how multiple safety subsystems can work together inside a smart vehicle. Instead of learning only theory, this working model shows real hardware interaction, making it highly useful for final year demonstrations and evaluations. It is especially helpful for students who want a practical and impressive submission without spending months building from scratch 🚗.
What You Will Receive
This project is delivered as a complete ready-to-use package so students can directly focus on understanding and presenting the concept instead of assembling components.
You will receive:
Fully assembled smart vehicle safety project kit hardware model 🧰
Complete project documentation including report and synopsis 📄
Presentation PPT for seminar and viva preparation 📊
Working demonstration video for understanding operation 📽️
Circuit diagram and block diagram support material
Basic guidance support for project explanation
How This Project Helps Students
This final year electronics project kit is designed to help students perform confidently during project evaluations. Since the system is already tested and functional, students can focus on explaining concepts rather than troubleshooting hardware.
This project helps students:
Build confidence during viva examinations 🎓
Demonstrate practical understanding of embedded systems 🧠
Save project development time ⏱️
Present a clean and professional working model 📌
Understand real automotive safety concepts 🚘
Because this is a ready made Arduino project, it removes stress and allows students to concentrate on presentation quality and concept clarity.
Applications & Use Cases
This project can be used across multiple academic and demonstration environments.
Final year engineering project submission
Diploma and polytechnic demonstrations
Electronics exhibitions and science fairs
Embedded systems laboratory demonstrations
Vehicle safety concept demonstrations
The automatic headlight control project concept also relates to real automotive technology, making it relevant for innovation ideas and research extensions.
Why Choose This Project
Choosing a tested working model helps students avoid last-minute project risks. This project is designed for reliability, neat layout, and easy understanding.
Reasons students prefer this project:
Ready-to-demonstrate hardware model ✅
Clean wiring and professional presentation layout 📦
Includes documentation and PPT support 📘
Suitable for electronics and electrical students ⚡
Helps secure better evaluation performance 👍
This accident alert Arduino project is ideal for students who want a modern, practical, and impressive safety-based engineering project.
🎥 Project Demonstration Video
Hindi Demonstration 👇
🔗 Internal Resource Links
❓ Frequently Asked Questions
Q1. Is this Smart Vehicle Safety System Arduino Project suitable for final year engineering students?
A. Yes. This project is designed specifically for final year submission and includes working hardware, documentation, and presentation materials. It helps students demonstrate practical implementation of vehicle safety automation concepts.
Q2. Does this project include report and PPT documentation?
A. Yes. Students receive synopsis, detailed report, and PPT which help during documentation submission and viva preparation. This makes the project evaluation process easier and more professional.
Q3. Can this project be used for exhibitions or competitions?
A. Yes. The project is suitable for engineering exhibitions, science fairs, and technical competitions because it demonstrates real automotive safety features like automatic headlights and accident alert systems.
Q4. Is this project fully assembled or DIY?
A. This is a ready-made fully assembled hardware project. Students can directly use it for demonstration and focus on understanding the concept rather than building the system.
Q5. What concepts can I explain during viva using this project?
A. Students can explain embedded systems, sensors, automation, vehicle safety systems, Arduino control logic, and renewable energy integration concepts.


















