Overview
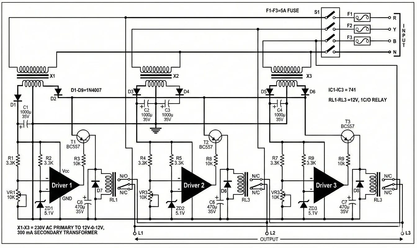
The Automatic Three Phase Changer Project is designed to solve a very common and practical electrical problem — power interruption due to phase failure. In many residential and industrial environments, three-phase power is available, but when one phase goes OFF, loads unnecessarily lose power. This project automatically shifts the load to the next available phase using relay-based phase selection logic, ensuring continuous operation ⚡🔄. The project is focused on real-world usability rather than theory. It demonstrates how intelligent relay interconnections and isolated control circuits can maintain uninterrupted power supply without human intervention, making it highly relevant for engineering education and practical demonstrations 📌.
What You Will Receive
With this project, you receive a fully assembled and tested hardware model that is ready for immediate use 🧰✅. The kit includes complete wiring, relay boards, power supply section, and load connection terminals. No additional assembly or troubleshooting is required. Along with the hardware, students receive a detailed project synopsis, ready-to-use PPT, and structured documentation suitable for seminars, viva, and academic submission 📄📽️. Demonstration videos are also provided to help students clearly understand the project flow and confidently explain it during evaluations.
How This Project Helps Students
This Automatic Three Phase Changer Project significantly reduces stress during project submission and viva 🧠👍. Since the hardware is already working and tested, students can focus on understanding the logic rather than fixing last-minute issues. The project helps students explain practical concepts such as phase failure handling, relay logic, electrical isolation, and load management with confidence 🚀. Evaluators appreciate projects that solve real problems, and this model clearly demonstrates applied electrical engineering skills, improving scoring potential during assessments.
Applications & Use Cases
This project is suitable for a wide range of academic and practical use cases 📊. It can be used as a final-year project for Electrical and Electronics Engineering students, as well as for diploma and ITI practical demonstrations. The model is also useful for exhibitions, lab demonstrations, and training sessions where uninterrupted power logic needs to be shown clearly. Since the system is hardware-based and relay-driven, it closely resembles real electrical installations used in industries and commercial buildings ⚙️.
Why Choose This Project
Choosing this Automatic Three Phase Changer Project saves time, effort, and uncertainty ✅. The project is ready-to-use, professionally assembled, and tested under real operating conditions. Students benefit from clean wiring, clear layout, proper documentation, and expert support guidance 📌. This makes the project ideal for stress-free submission, confident explanation, and strong academic presentation — without unnecessary complexity or coding requirements 🚀.
Want to understand how this project works in detail?
🔗 Internal Resource Links
🎥 Project Demonstration Video
In English Language Demo :-
In Hindi Language Demo :-
❓ Frequently Asked Questions
Is this Automatic Three Phase Changer Project fully assembled?
Yes. This project is delivered as a fully assembled and tested hardware model. Students can directly use it for demonstrations, viva, and evaluations without any additional wiring or setup.
Can this project be used for final-year submission?
Absolutely. The Automatic Three Phase Changer Project is designed specifically for final-year evaluation. It includes proper documentation, PPT, and a working model suitable for academic submission.
Does this project require programming or coding?
No. This is a hardware-based project that uses relay logic and electrical control circuits. It is ideal for students who want a practical project without microcontroller coding.
What kind of support is provided with this project?
Students receive complete documentation, presentation material, and demonstration guidance. This helps in understanding the project flow and explaining it confidently during viva and reviews.
Is this project suitable for diploma and ITI students?
Yes. The project is suitable for B.Tech, Diploma, Polytechnic, and ITI students. Its practical nature and clear working logic make it easy to understand and present.

























