🧠 Introduction
The Automatic Three Phase Changer is a practical and industry-relevant electrical engineering project designed to solve one of the most common power problems faced in homes, shops, and industries. 👉 In areas where three-phase supply is available, failure of a single phase often causes unnecessary power interruption even though other phases are healthy. 💡 This project ensures continuous power availability by intelligently shifting loads to the available phase automatically.
This project is highly recommended for engineering students, diploma holders, and practical learners who want to understand real-world power distribution logic without complex programming.
Engineering students can download the complete project documentation below for Automatic Three Phase Changer Project . The ZIP file includes a detailed synopsis and a ready-to-use PPT for seminars, viva, and Presentations.
Engineering College Students who wish to implement this design practically can use the Ready-Made Project, suitable for lab demonstrations, evaluations, and final-year submissions.
⚙️ Project Objective & Overview
The primary objective of the Automatic Three Phase Changer is to maintain uninterrupted power supply to connected loads even when one or two phases fail. 🎯
This project is specially designed for:
- Electrical & Electronics Engineering students
- Final year project submissions
- Seminar and viva demonstrations
- Practical understanding of power systems
Unlike software-heavy solutions, this system relies on relay logic, optocouplers, transformers, and regulated power supplies, making it robust, reliable, and easy to understand.
🪄 How the Project Works (Step-by-Step Explanation)
Let’s break down the working of the Automatic Three Phase Changer in a simple and logical way 👇
1️⃣ Single Phase to Three Phase Distribution
A single incoming AC supply is routed through a controlled switching arrangement to simulate or distribute three independent phase lines. This setup ensures controlled phase availability for testing and demonstration purposes.
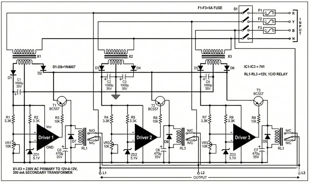
2️⃣ Phase Sensing Using Transformers
Each phase is connected to its own step-down transformer. These transformers reduce 230V AC to 12V AC, providing isolation and safe sensing.
3️⃣ AC to DC Conversion
The 12V AC output from each transformer passes through:
- Bridge rectifier
- Filter capacitor
- LM7805 voltage regulator
This converts the signal into a clean and stable 5V DC supply.
4️⃣ Optocoupler Isolation
The regulated 5V DC is fed into optocouplers. ⚙️
Optocouplers electrically isolate the sensing circuit from the relay driving circuit, protecting the system from voltage spikes and noise.
5️⃣ Relay Driving Logic
Each optocoupler controls a relay coil. Relays are interconnected in a priority-based logic so that:
- If all phases are present → load remains distributed normally
- If one phase fails → load shifts to the next available phase
- If two phases fail → remaining phase supplies all loads
- If all phases fail → system shuts down safely
6️⃣ Continuous Power Assurance
As long as at least one phase is available, all connected loads remain ON 🚀. Power interruption occurs only when all three phases are absent.
(See Diagram 1 and Diagram 2 for detailed visualization)
🔌 Circuit Diagram / Block Diagram



Block Diagram

Wiring Overview
| Section | Connection | Purpose |
|---|---|---|
| Transformer | Phase → 12V AC | Phase sensing |
| Rectifier | AC → DC | Signal conversion |
| LM7805 | 12V → 5V | Voltage regulation |
| Optocoupler | 5V input | Electrical isolation |
| Relay | Coil driven | Phase switching |
🎥 Project Demonstration Video
In English Language Demo :-
In Hindi Language Demo :-
🧩 Components Used
| Component | Short Description | Function |
|---|---|---|
| Step-Down Transformer | 230V to 12V AC | Phase sensing & isolation |
| Bridge Rectifier | Diode network | AC to DC conversion |
| Filter Capacitor | Electrolytic capacitor | Ripple removal |
| LM7805 | Linear voltage regulator | 5V DC output |
| Optocoupler | Optical isolator | Electrical isolation |
| Relay | Electromechanical switch | Phase changeover |
| Relay Driver | Transistor based | Relay activation |
| LEDs | Visual indicators | Phase status display |
| Buzzer | Audio alert | Phase failure indication |
📈 Applications
- Residential power backup systems
- Commercial buildings
- Small and medium industries
- Educational laboratories
- Rural electrification projects
🌱 Advantages
- Ensures uninterrupted power supply ⚡
- Fully automatic operation
- No programming required
- High electrical isolation and safety
- Ideal for academic and real-world use
⚠️ Limitations
- Mechanical relays have limited lifespan
- Not suitable for very high-power loads without contactors
- No remote monitoring (can be upgraded)
🚀 Future Scope & Enhancements
- Integration with IoT monitoring systems 🌐
- Replacement of relays with solid-state relays
- Mobile app-based phase monitoring
- Industrial-grade contactor expansion
- Smart grid compatibility
📦 Related Products / Resources
🔗 Internal Resource Links
📚 References / Further Reading
Engineering students can download the complete project documentation below for Automatic Three Phase Changer Project . The ZIP file includes a detailed synopsis and a ready-to-use PPT for seminars, viva, and Presentations.
Engineering College Students who wish to implement this design practically can use the Ready-Made Project , suitable for lab demonstrations, evaluations, and final-year submissions.
❓ Frequently Asked Questions
What is the working principle of the Automatic Three Phase Changer?
The Automatic Three Phase Changer works by continuously monitoring the availability of all three phases using transformers and relay logic ⚙️. When a phase fails, the system automatically transfers the load to the next healthy phase using relays and optocouplers. This ensures uninterrupted power supply as long as at least one phase is present. 💡
Can this project be customized for college or final-year submission?
Yes, absolutely 👍. Engineering students can customize the Automatic Three Phase Changer by adding phase priority logic, indication panels, solid-state relays, or IoT-based monitoring modules. These enhancements help students score better in viva, reviews, and project evaluations. 🎓
What are the main components used in the Automatic Three Phase Changer?
The core components include step-down transformers, bridge rectifiers, filter capacitors, LM7805 voltage regulators, optocouplers, relays, relay drivers, LEDs, and buzzers 🔌. Each component plays a specific role in sensing, isolation, switching, and indication, making the system reliable and safe.
What is the future scope of the Automatic Three Phase Changer project?
The future scope is very strong 🚀. This project can be upgraded with IoT-based phase monitoring, mobile alerts, solid-state switching, smart grid compatibility, and industrial-grade contactors. Such upgrades make it suitable for advanced research and real-world industrial automation. 🌐⚙️
Is the Automatic Three Phase Changer suitable for beginners?
Yes, this project is beginner-friendly 👌. Since it does not require coding or microcontrollers, students can focus on understanding electrical concepts like relays, transformers, isolation, and power distribution, making it an excellent learning project for diploma and degree students. 📘

