The Five Candidates Quiz Buzzer is a smart and innovative system designed for quiz competitions and project innovation submissions. Whether you’re an engineering student or from another stream, this project will help you stand out in competitions and leave a lasting impression.
✨ Why Choose This Project?
- Professional-Grade Functionality:
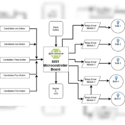
This system uses an 8051 microcontroller to manage a buzzer, LED, and AC bulb, ensuring only the first pressed button activates the system. - Perfect for Any Audience:
Suitable for engineering major/minor projects, school competitions, Inspire Awards, and tech fests. - Comprehensive Support Materials:
Along with the working model, you get demo videos, theory documents, PPTs, synopses, and reports to make your project presentation effortless.
🚀 Applications:
- Quiz Competitions
- Engineering and School Projects
- Inspire Award Submissions
- Tech Fairs and Innovations
🌟 What You’ll Get:
- Fully functional, ready-to-use project
- Comprehensive project documentation, including PPT, synopsis, and reports
- Access to demo and working videos
- Expert guidance for presenting the project
📖 Read More:
➡️ For a complete guide to this project, including detailed working principles, advantages, and downloadable materials like PPT and Synopsis, visit our blog:
Five Candidates Quiz Buzzer Using 8051 Microcontroller – A Complete Guide
💡 Order now and get everything you need to ace your project submissions!
This project is tried and tested for maximum impact—don’t miss out!
Video Demonstrations :-
https://youtu.be/mRS2ePm3UBw https://youtu.be/qqDr86bawxk https://youtu.be/qBtfAKhw9Yk https://youtu.be/_h4h6PFkrzU https://youtu.be/Xm0XZNOLde4

















